
八年级物理主要学习力学声学光学热学和电学等基础知识八年级物理重点知识归纳,具体内容如下力学学习力八年级物理重点知识归纳的概念,包括重力摩擦力弹力等掌握物体运动的基本规律,如牛顿的三大运动定律理解力的作用效果,通过受力分析解决实际问题八年级物理重点知识归纳了解简单机械原理声学介绍声音的产生传播和特性的基本知识学习回声共鸣现象;八年级下册电和磁 九年级力 声主要是是声的传播的一些知识,比如关于声的要素声速计算等光主要是光的反射折射成像等的一些作图题热主要是关于比热容的一些计算电主要是欧姆定律电功率的计算以及一些实验及做图等力主要是基本的常见力重力弹力摩擦力的作图简单计算力和运动的简单关系。
第一章走进物理世界 1物理学史研究光热力声电等形形色色物理现象的规律和物质结构的一门科学 2观察和实验是获取物理知识的重要来源 3长度测量的工具是刻度尺,长度的国际基本单位是米,符号是m常用单位还有千米km分米dm厘米cm毫米mm微米μm纳米nm等它们之间的换算;八年级上册物理力学核心知识点总结 一力的基本概念定义力是物体对物体的作用,用符号 F 表示,单位是 牛顿N核心特性力不能脱离物体存在,必须涉及两个物体施力物体和受力物体力的产生与接触无关如磁力重力力的作用是相互的如手推墙时,墙同时反推手二相互作用力特点。
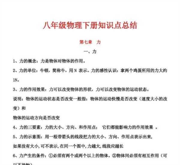
人教版八年级下册物理超详细知识点总结 一力学 力的基本概念 定义力是物体对物体的作用,物体间力的作用是相互的力的三要素大小方向作用点力的单位牛顿N重力 定义由于地球的吸引而使物体受到的力方向竖直向下指向地心公式G = mgG为重力,m为质量,g为重力加。
1、初中物理 八年级物理下册公式及重点知识点大全一必会的重要计算公式重力公式G = mg 说明G表示重力,m表示物体的质量,g表示重力加速度约为98Nkg压强定义式公式P = FS 说明P表示压强,F表示垂直作用在物体表面上的力,S表示受力面积此公式适用于所有情况液体压强。
2、八年级上册物理期末复习知识点总结八年级上册物理期末复习知识点总结如下一机械运动长度与时间的测量长度的基本单位是米m,常用单位还有千米km分米dm厘米cm毫米mm微米μm纳米。
3、并且只在液体表面发生的汽化现象9 沸腾现象沸腾是在液体内部和表面同时进行的剧烈的汽化现象10 升化和凝化现象物质从固态直接变成气态叫升华,从气态直接变成固态叫凝华11 升华吸热,凝华放热希望这份总结能帮助同学们更好地掌握初二物理上册的知识点。
1、9图表记忆法可采用小卡片转动纸板列表格等方式,将知识内容分类归纳小结编成图表记忆 10实践记忆法如制作测力计,可以帮助同学们记在弹簧的伸长与外力成正比的知识 八年级物理知识点梳理2 一伽利略斜面实验 1实验得出得结论在同样条件下,平面越光滑,小车前进地越远。
2、人教版八年级下册物理超详细知识点总结 一力学 力的基本概念 力的定义力是物体对物体的作用力的单位牛顿N力的作用效果改变物体的形状或改变物体的运动状态重力 重力的定义由于地球的吸引而使物体受到的力重力的方向竖直向下指向地心重力公式G = mgG为重力,m为质量。
3、根据我的了解总结八年级物理知识点主要包括,力的概念力的单位力的三要素力的图示力的作用效果物体间力的作用是相互的等这些只是部分知识点,建议查阅八年级物理教材获取更多内容同时,还需要注意掌握一些重要的实验方法和技巧,例如控制变量法转换法等,以便更好地理解和应用物理知识 抢首赞 评论 分享 举报 为你。
4、八年级上册物理知识点总结归纳如下一长度与时间的测量 长度的单位国际单位制中,长度的基本单位是米其八年级物理重点知识归纳他单位包括千米分米厘米毫米微米纳米换算关系1km=1000m1dm=01m1cm=001m1mm=0001m1μm=0000001m1nm=0000000001m测量长度的常用工具刻度尺刻度尺。
5、汽化与液化理解关键温度变化与物质状态转换为核心一汽化基础知识物质由液态变为气态的过程是汽化,分为两种形式1 蒸发在任何温度下进行,液体表面缓慢汽化,如湿衣服晾干2 沸腾达到沸点时液体内部和表面同时剧烈汽化,如水烧开后持续冒泡日常实例夏天洒水降温利用蒸发吸热,高压锅煮饭快。
6、八年级上册物理知识点汇总大全一八年级物理声音的产生 1声音是由物体的振动产生的人靠声带振动发声蜜蜂靠翅膀下的小黑点振动发声,风声是空气振动发声,管制乐器考里面的空气柱振动发声,弦乐器靠弦振动发声,鼓靠鼓面振动发声,钟考钟振动发声,等等2振动停止,发生停止但声音并没立即。
7、八年级上学期物理基础知识,涵盖声音光和透镜等核心内容首先,记住一些基本物理量,如声音在空气中的速度光在真空的速度1标准大气压下水和冰的沸点和熔点等了解声音的产生传播及特性声音源于物体振动,振动停止发声停止声音需介质传播,真空无法传声声音在固体传播最快,液体次之,气体最。
8、“从生活走向物理,从物理走向社会”是八年级物理课程的基本理念,下面是我为大家整编的初二物理上册知识点必背总结,大家快来看看吧 初二物理上册知识点必背总结12 一长度的测量 1长度的测量 长度的测量是最基本的测量,最常用的工具是刻度尺。
陕西经济管理职业技术学院为什么停止办学
计算机专业就业要考什么证书
将艺术科目纳入中考 加分 真假
报关员考试内容题目有哪些题