学习知识与教育知识-EDUC教育网
教育网
学习
留学
移民
英语
学校
教育
联系我们
SITEMAP
知识
zhishi
哈利波特与魔法石英文版朗读
哈利·波特与魔法石Harry Potter and the Sorcerer#39s Stone原书名为哈利·波特和哲人哈利波特与魔法石英文版的石头Harry Potter and the Philosopher#39s Stone哈利波特与魔
2026-04-15 18:12:23
长一点的英文名霸气的
02barret 巴雷特barret长一点高端的英文名的中文译名为“巴雷特”长一点高端的英文名,这是一个比较大气的,具有男子气概的英文名字从字形上来说,这个名字显得很高级整个名字视觉上给人的感觉就是高矮错落有致,看起来会比较高
2026-04-15 18:10:50
动画设计专业哪些大学比较好
四川美术学院第9名依托重庆3D打印产业园区动画设计哪些大学好,开设数字雕塑虚拟角色建模等课程,73%毕业生就职于西南地区动漫游戏企业南京艺术学院第7名武汉理工大学第10名提供跨学科培养模式,在本地区及全国具有影响力选择建议倾向影视动画创作可优先选择北京电影学院
2026-04-15 18:09:35
亲子拓展游戏项目大全
4 中国少年预备役训练营作为“时代传奇营地教育”旗下亲子拓展训练营的高端营地教育品牌,自2008年创立以来,专注于为国内外中小学生提供高端军事冬夏令营周末含亲子活动青少年国防教育及社会实践等体验式军旅励志活动5 游美营地教育夏令营作为美国营地协会ACA和国际营
2026-04-15 18:07:15
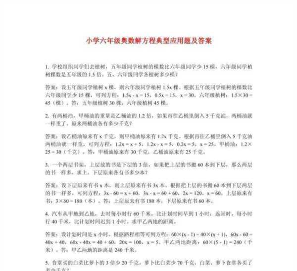
奥数瞻前顾后50题及答案详解的简单介绍
答案是羌 49八骏随天子 猜一个字 答案是玛 50八连战士 猜一个字 答案是丘 51八千里峰峦横隔奥数瞻前顾后50题及答案详解,三十年心系故乡 猜一个字 答案是秉憧 52不考虑中间打一成语 谜底瞻前顾后 没关水龙头打一成语 谜底放任自流 快刀斩乱麻打一成语 谜
2026-04-15 18:04:32
高级会计师考试题型分布情况表
参加高级资格考试并达到国家合格标准高级会计师考试题型分布情况的人员高级会计师考试题型分布情况,在“全国会计资格评价网”自行下载打印考试合格成绩单,3年内参加高级会计师资格评审有效高级会计实务考试题型为案例分析题,全部都是主观题
2026-04-15 18:03:02
主任用英语怎么翻译
“主任科员”在英语中可以翻译为“Deputy Section Chief”或“Chief Administrative Officer”Deputy Section Chief这个翻译强调了该职位在薪资等级上与科室主任相当,但缺乏相应的管理权力和职责,是一种非领导职务Chief Adminis
2026-04-15 18:01:52
医学5+3是硕士还是博士的简单介绍
浙江大学医学院开设医学5+3是硕士还是博士了三个专业方向临床医学口腔医学以及临床医学儿科方向这种培养模式旨在通过连贯医学5+3是硕士还是博士的学习路径医学5+3是硕士还是博士,确保学生在临床实
2026-04-15 17:59:21
在早教中心上班的感受和体会
1、一工作感受总结 在2020年这一年来在早教中心上班的感受,我们在年初的时候遇上在早教中心上班的感受了极大的危机,苦于无法工作的我,甚至有想过去寻找其他的发展出路但是回想起__早教中心里那些孩子们天真和期待的笑脸,我却还是坚
2026-04-15 17:57:55
安徽建造师协会官网查询
袁野目前还担任国际建筑师协会UIA“建筑与儿童”专业工作组成员中国建筑学会建筑师分会理事建筑改造与城市更新专业委安徽建造师协会官网;5月9日上午安徽建造师协会官网,安徽省建造师协会建设工程专业中初级专业资格评审委员会成立暨评委
2026-04-15 17:56:15
适合英语四级读的英文书籍有哪些
四英文原版读物 如小王子与爱丽丝梦游仙境等入门书籍适合英语四级读的英文书籍,可以增加阅读兴趣,同时学习生词和培养英语学习习惯这类书籍适合在备考过程中穿插阅读,以提高阅读面和语感在备考过程中,除了选择合适的书籍外,还需要注意长期坚持记忆词汇和语法,以及掌握有效的
2026-04-15 17:54:32
计算机考试题目题库app
急需要计算机常识的题目计算机考试题目题库,最好附答案 匿名用户 网上下载一份就可以了 其实计算机牵扯很多 但是应付考试的32关系数据库中的数据逻辑结构是 D A层次结构 B树形结构 C网状结构 D二维表格 二选择题答案回复可见 1世界上第一台电子计算机诞生于
2026-04-15 17:52:52
世界大学传媒专业排名详情一览
世界前50强传媒大学包括但不限于以下院校美国 德克萨斯大学奥斯汀分校 普渡大学 宾夕法尼亚州立大学 俄亥俄大学 印第安纳大学伯明顿分校 伊利诺伊大学厄巴纳香槟分校 亚利桑那大学图森分校 西北大学 威斯康星大学麦迪逊分校 爱荷华大学 请注意世界传媒专业大学排名前十
2026-04-15 17:50:46
cad中pl与l命令的区别
1、1 启动命令打开CAD软件后cad里面pl是什么命令,在命令行输入 PL 并回车cad里面pl是什么命令,或直接点击工具栏中cad里面pl是什么命令的“多段线”图标此时命令行会提示 “指定
2026-04-15 17:49:12
什么英语怎么说的
1、whatwhat什么英语怎样写,英文单词,主要用作代词形容词副词感叹词,作代词时意为“什么多么多少”,作形容词时意为“什么多么何等”,作副词时意为“到什么程度,在哪一方面”,作感叹词时意为“什么多么”双语例句1What什么英语怎样写
2026-04-15 17:47:17
上一页
5
下一页
教育知识
圣马力诺
梵蒂冈
爱沙尼亚
拉脱维亚
立陶宛
中国
国外
海外
香港
澳门
澳洲
北欧
北美
欧美
欧洲
移民
外教
老师
教师
私教
一对一
教育
辅导
新东方
少儿
儿童
孩子
幼儿
小学
中学
小孩
成人
学习
单词
词汇
语法
口语
对话
听力
音标
阅读
写作
作文
范文
散文
英文信
诗歌
名言
故事
小说
学校大全
School
幼儿园
小学
初中
高中
大学
福州沙京中学
钦州斌屋小学
福安牛落洋小学
上海美美私立幼儿园
漳州人坪村幼儿园
河源崇德小学
开封乡白丘小学
沁水县宋庄小学
鞍山红岭小学
鞍山大田小学
知识
zhishi
More
英语被动语态专项训练
ai动画设计工具有哪些软件可以用的的简单
综合素质自我评价免费复制
什么是工程造价?工程造价包括哪些内容呢
2020年河南医学检验技术专升本报考人数
中国传媒大学摄影系多少分
北京师范大学是985还是211大学珠海校
助理理财规划师考试科目有哪些
语文翻译英语怎么写单词
初中英语翻译题技巧大全
学习
xuexi
More
CFA考试科目和内容有哪些?具体时间安排
揭秘!全球顶级博士留学申请神器,你get
艺术科目考试考什么?音乐美术舞蹈全解析!
论文大纲自动生成:智能时代的学术新伙伴📝
反向留学是什么🧐是逆向选择还是新潮流?🔥
Breaking Down Barrie
🔥考试宝网页版,解锁学霸模式的秘密武器🔑
福建省二级建造师考后审核需要注意哪些事项
医师资格证缴费未完成?如何补救+避免错过
揭秘未来石油巨人的在线学习新天地!🔍—中
英语
english
More
what英文的读音和翻译成中文到底是什么
Recruiting New Membe
电调(BEC)是什么意思?
如何通过电话查询托福(TOEFL)成绩
“给你用英文怎么说两种”到底是什么意思?
大学英语八级与专业八级:深度解析与差异
耳朵的英文到底怎么说?快来一起学习吧!
1至12的英文到底怎么写?速来学习!
在…之后的英文单词是什么?快来学习这个超
过去的英语:探索历史的语言艺术
留学
liuxue
More
英国皇家艺术学院研究生申请时间详解
加拿大荷兰学院世界排名 学术卓越与全球声
民国时期留学欧美 一段历史的辉煌与启示
澳洲留学期间的打工经历 高校推荐与就业机
新加坡国立大学 国际教育界的璀璨明珠
探索西班牙留学 专业排名与知名学府
探索北美留学之路 必备条件与学校要求详解
香港理工大学与985高校 各有千秋的学术
美国大学排名前五十 学术卓越与全球影响力
韩国留学 年龄限制与高校选择详解
大学
university
More
印尼艾尔朗加大学官网在哪里?一文教你快速
荷兰马斯特里赫特大学真的那么优秀吗?快来
印度科学院为啥排名不靠前?一文解读全球视
香港中文大学的学科语文为啥这么牛?一文带
巴利亚多利德大学就业前景如何?环境怎么样
忠南国立大学特长生分数线是多少?📚了解录
图卢兹第三大学学费贵吗?🎓留学党必看的费
澳大利亚默多克大学博士奖学金到底香不香?
卡尔顿大学排名如何?一文详解加拿大名校风
西江大学在哪里?📚地理位置全解析
移民
yimin
More
2024年西班牙非盈利移民政策:新机遇与
斯洛伐克入籍需要几年?职业移民有捷径吗?
欧洲永居后能不能随便找工作?人才移民有啥
2022全球移民费用一览表:费用、流程与
北美签证照片要求有哪些?婚姻移民可以用吗
现在冰岛签证好办吗?❄️小透明国家的签证
匈牙利特殊贡献移民计划:费用与中国移民之
澳洲移民局最新政策解读:移民要求的变革与
摩纳哥移民局官网大揭秘!💎普通人如何快速
希腊移民政策:入籍之路的探索
本站内容和图片均来自互联网,仅供读者参考,请勿转载与分享,如有内容和图片有误或者涉及侵权请及时联系本站处理。